Centrum Usług Wspólnych w Staszowie

Main Menu

  • Strona główna
  • Aktualności
  • Kierownictwo
  • Zamówienia Publiczne
  • Sprawozdania Publiczne
  • Deklaracja dostępności
  • Przedmiot działalności i kompetencje
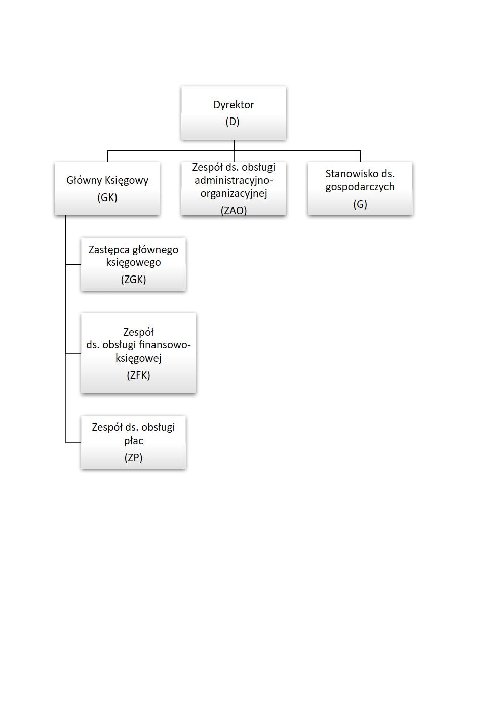
  • Schemat Organizacyjny
  1. You are here:  
  2. Home
  3. Schemat Organizacyjny

Schemat Organizacyjny

Details
Written by: Kamil Malinowski
Category: Uncategorised
Published: 19 March 2026
Hits: 101
Next article: Strona główna Next